CASE STUDY

TECH TALENTS HUB
The Saudi MCIT's Online AI-powered Job Fair
Client Needs
For a large-scale online recruitment event, the Saudi MCIT sought an immersive, accessible platform to connect employers and job openings with job seekers by driving real-time engagement, and accelerating hiring through AI-powered applicant-to-job matching.
User Needs
Job seekers → access to personalised job vacancies matching their CVs, a seamless application process, and a reliable communication channel Employers → a well-organised platform to sift through matched candidate profiles, conduct interviews Event organisers → a user-friendly and visually engaging end-to-end platform to facilitate secure, high-volume user registration, AI job matching, and monitor analytics to support future events
Solution
A scalable, bilingual online event an job application platform supporting multiple flows. The unified deliverables included a registration portal that supported secure document uploads and AI parsing, with an online 360° virtual environment frontend that hosted online workshops with real-time chat and Q&A. The result was a visually engaging, data-driven experience designed to support MCIT’s workforce localisation and digital transformation goals.
PROCESS
Product Definition
By carefully translating business goals and user needs, I owned the definition, feature analysis and deliverable outlines, shaping the complex product requirements into scalable product flows that met the needs of multiple user types and roles. These outlines served to drive production in support of the technical leadership as well as the client management and scope fidelity. Due to the complexity of the platform and involvement of multiple stakeholders and execution teams, I faced shifting challenges that required creative and analytical decision making to bridge the gaps between the technical and business alignment, while prioritising user needs.



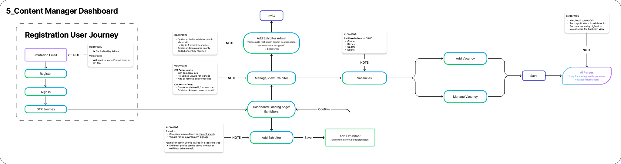
Feature Outlines & User Journeys
The documentation, organisation, and handover of user journeys and logic was a critical component in the production workflow. Driving collaboration between remote teams in 3D, development, design and QA, I crafted and governed complex user journeys and functionality documentation to fill identified gaps, both internally and externally. The result was a structured system to manage the UX/UI design, visual and copy content, translation requirements and QA, while adapting to shifting requirements and timelines.

Visual Identity
To ensure a unified public-facing UI (registration portal, 360˚ environment UI, emails, application flow) and admin-side UI where content managers and participating companies have their respective workflows, I led the UX/UI design team in the effective application and handover of our design system.


Job Seeker Features
Register, edit profile Upload CV, cover letters, and certificates Browse vacancies and companies Apply to vacancies, schedule interviews Receive email notifications and reminders Join live workshop broadcasts

Company Features
View and process applications Conduct interviews Edit company profile details Export applicant reports
OUTCOME
The platform supported approximately 10,000 users and its success led to 3 further iterations.
