CASE STUDY

XPLORE AMAZING
DHE's Gamified Engagement Experience
Client Needs
Dubai Holding Entertainment set out to enhance visitor engagement metrics across parks with an interactive gamified digital experience. The solution would reinforce each park’s unique identity and narrative while creating a scalable platform to drive cross-park traffic.
User Needs
Visitors → highly engaging, visually appealing and accessible experience to make park visits more memorable Park managers → highly secure platform to track analytics and user activity
Solution
A unified, bilingual web platform offering park visitors engaging AR games, rewards, and social sharing features. The platform supports each park with a unique set of games tailored to its audience, brand identity, narrative, and physical location.
PROCESS

Product Definition
Owning the end-to-end definition, design, and handover of 4 park modules, I maintained the alignment between internal teams, client, and scope to streamline the cross-functional production workflow.

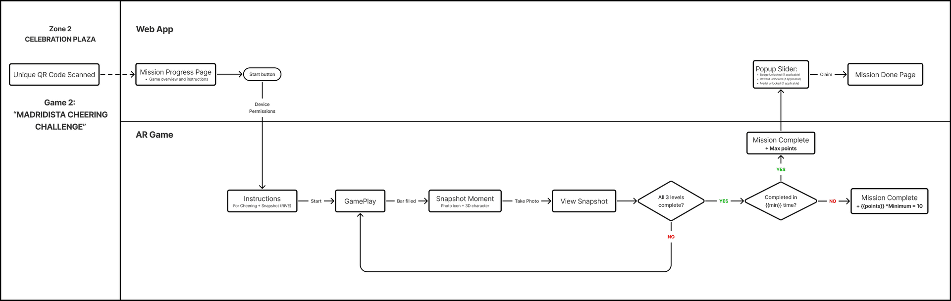
User Journeys
In collaboration with the 3D, development, AR, and QA teams, I structured an internal workflow from creative concept to implementation that carefully balanced project constraints, client feedback, and technical feasibility with proven best UX practice. To accomplish this, I drafted the user journeys not only in a way to mobilise the design team, but to provide a clear context to external stakeholders as well as executors.

Design System
Introducing a scalable React UI kit to the team’s Figma workspace, I oversaw the governance of a multi-themed UI library that optimised our visual consistency and development handover. The library supported the necessary customisation of English and Arabic components.








Product Experience Governance
As the UX/UI Lead, I maintained the quality of the design team’s output, optimising our consistency and speed. This led to a consistent experience across parks identities, while satisfying the various stakeholder entities, and quickly adapting to shifting requirements as each module went live. We conducted user testing to discover pain points and blockers, leading to improved iterations for each game and how we presented them to users.
OUTCOME
Each park’s app module was rolled out sequentially and independently from the other parks, allowing for learning, iteration and continuous improvement. Four months after the first release, the platform had already grown to over 13.5K users. This proven success led to scaling the platform across additional parks and locations.